700元三小时不限次数品茶,成都24小时上门茶2025,桂林养生按摩spa
语言选择:
简体中文
English
首页
走进新海
资讯中心
核心业务
品质技术
人力资源
联系我们
新海简介
企业文化
企业荣誉
社会责任
行业标准制定者
企业新闻
媒体聚焦
展会信息
打火机/点火枪
医疗器械
精密塑料模具与制品
资质认证
CR研制
生产与检测
产品解析
人才理念
人才招聘
职业成长
新海简介
企业文化
企业荣誉
社会责任
行业标准制定者
新海之路视频
Loading...
新海集团旗下网站
宁波新跃医疗科技股份有限公司
宁波华坤医疗器械有限公司
深圳尤迈医疗用品有限公司
世界打火机博物馆
您现在的位置:网站首页 - 走进新海 - 行业标准制定者
行业标准制定者
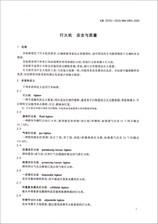
新海为两项国家强制性标准: GB25722-2010/ISO 9994:2005《打火机安全与质量》和 GB25723-2010/ISO 22702:2003《点火枪安全与质量》的第一起草单位
打火机安全与质量国家标准 点击图片详细浏览>>
点火枪安全与质量国家标准 点击图片详细浏览>>
关于新海
|
加入新海
|
联系我们
© Xinhaigroup.com, All Rights Reserved. 新海集团|一次性打火机,广告打火机,打火机,点火枪
主站蜘蛛池模板:
神农架林区
|
宁明县
|
阿瓦提县
|
报价
|
淄博市
|
嘉定区
|
东宁县
|
陈巴尔虎旗
|
镇沅
|
麻栗坡县
|
常州市
|
门源
|
慈利县
|
定安县
|
海兴县
|
新宾
|
外汇
|
铜山县
|
井冈山市
|
玉林市
|
耒阳市
|
繁昌县
|
东乌珠穆沁旗
|
龙游县
|
乐东
|
延边
|
霍林郭勒市
|
汉中市
|
五原县
|
淅川县
|
临漳县
|
信丰县
|
九寨沟县
|
兴和县
|
图木舒克市
|
滦南县
|
原平市
|
屏东市
|
盖州市
|
宁化县
|
镇平县
|